Zpožďovač odpadnutí relé

vše o elektrotechnice

Moderátor: Moderátoři

Marek
Příspěvky: 5337
Registrován: úte čer 01, 2004 21:31
Bydliště: Třebíč, CZ

Zpožďovač odpadnutí relé

Příspěvek od Marek »

Chlapi, potřebuju poradit, jak jednoduše a nedraze vyrobit spolehlivý zpožďovač odpadnutí relé.

Vysvětlím: při provozu nezávislého topení potřebuji, aby oběhové čerpadlo vody mi běželo ještě cca 1-2 minuty po vypnutí bufíku. Jde totiž o to, že pokud společně s bufíkem vypne hned i čerpadlo, oběh vody se okamžitě zastaví a bufík, jehož teplota je v té chvíli kolem 300-350°C, ohřeje stojící vodu natolik, že začne vařit. A to jak jistě uznáte je průser jako mraky, neb nejen že dochází ke znehodnocování chladicí směsi, ale bohužel dochází i k zavzdušňování systému chlazení.

Čerpadlo spínám běžným 12V relé se spínacím kontaktem. Potřebuju, aby po odpojení napětí z jeho cívky ještě relé zůstalo jednu až dvě minuty v sepnutém stavu, pak odpadlo. Lze to samozřejmě řešit časovým relé, jenže to není právě laciné. Potřebuju nějaký způsob do padesáti korun (např.....).

Díky za jakýkoli nápad.
RENAULT Mégane Grandtour *04/2008 - 1,5dCi 78kW (06/2016-)
RENAULT Scénic *05/2012 - 1,4TCe 96kW (10/2023-)
Uživatelský avatar
Roman
Příspěvky: 1285
Registrován: úte čer 01, 2004 09:18
Bydliště: Kralův Dvůr
Kontaktovat uživatele:

Re: Zpožďovač odpadnutí relé

Příspěvek od Roman »

Skus si pozriet zapojenie stavebnice NE 526. Sluzi na oneskorene zhasnutie vnutorneho osvetlenia. Je to primarne nastavene na kratsi cas ako potrebujes, ale zmenou RC by sa to dalo predlzit. I ked potom pri minutovych casoch je presnost dost nizka, ale na dany ucel presnost nie je zvlast potrebna. Stavebnica sa predava okolo 4 eur, ale na nete je aj schema....
Roman
Petr HC

Re: Zpožďovač odpadnutí relé

Příspěvek od Petr HC »

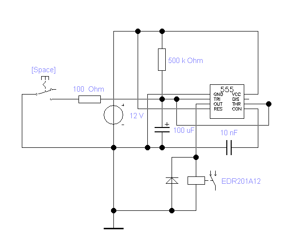
Kondenzátorem a diodou by ses dostal tak do 1sec - Pokud se chceš dostat do 50 CZK a na časy jednotek minut, pak se mi zdá nejjednodušší použití univerzálního obvodu 555 -viz schema (odzkoušeno v simulátoru EWB). Podmínkou je max odpor vinutí relé 60 ohmů, jinak by se výstup musel posílit tranzistorem. Zapojení spíná minusem, pokud bys chtěl spínat plusem, musel by se vstup "obrátit" NPN tranzistorem. Relé je kresleno v klidovém stavu (u nás nezvyklé). V tomto zapojení podrží po rozpojení spinače relé po dobu 70 sec. Pokud zvolíš toto řešení, překreslím a odzkouším dle Tvých požadavků.
Přílohy
Zpozd_Rele.jpg
Marek
Příspěvky: 5337
Registrován: úte čer 01, 2004 21:31
Bydliště: Třebíč, CZ

Re: Zpožďovač odpadnutí relé

Příspěvek od Marek »

Obojí je zajímavé, nicméně ten IO 555 mi přijde jednodušší (možná i proto, že z principu věci nevěřím MOSFETům). Jen kdyby to umělo spínat plus, ne kostru.

Čas 1-2 minuty je akorát, odpor cívky relé je kolem 50 Ohmů.
RENAULT Mégane Grandtour *04/2008 - 1,5dCi 78kW (06/2016-)
RENAULT Scénic *05/2012 - 1,4TCe 96kW (10/2023-)
Petr HC

Re: Zpožďovač odpadnutí relé

Příspěvek od Petr HC »

Teď je to malinko složitější, ale odpovídá to požadavkům -odzkoušeno. Tranzistory pracují ve spínacím režimu -nemusí mít chladiče. Pokud neseženeš originály,určitě najdeš (nebo Ti doporučí v prodejně)ekvivalenty. Klidový proud 555 je cca 10 mA.
EDIT: KFY má být 34
Přílohy
ZpozdRele.jpg
Naposledy upravil(a) Petr HC dne sob led 14, 2012 09:32, celkem upraveno 2 x.
Marek
Příspěvky: 5337
Registrován: úte čer 01, 2004 21:31
Bydliště: Třebíč, CZ

Re: Zpožďovač odpadnutí relé

Příspěvek od Marek »

Díky - složité to není, to je v pohodě.

KF mám v provedení 507 a staré KC50x mám někde v šupleti taky.

Předpokládám, že čas zpoždění lze ladit tím megaohmovým trimrem, případně velikostí kapacity toho elytu pod ním, mám pravdu?

BTW - u té 555 noha č.7 je volná?
RENAULT Mégane Grandtour *04/2008 - 1,5dCi 78kW (06/2016-)
RENAULT Scénic *05/2012 - 1,4TCe 96kW (10/2023-)
Petr HC

Re: Zpožďovač odpadnutí relé

Příspěvek od Petr HC »

Marek píše:...čas zpoždění lze ladit tím megaohmovým trimrem, případně velikostí kapacity toho elytu pod ním, mám pravdu? BTW - u té 555 noha č.7 je volná?
Ano, čas je určen k*R*C. Konstanta je cca 10. Kondenzátor je dobré volit kvalitní - tedy tantal -raději na 25 V. Dioda libovolná Si 0,3 - 1 A.
Pin 7 slouží jako vybíjecí v režimu AstbilníKlopnýObvod (AKO) ,V režimu MonostabilníKO (časovač) se nezapojuje.
Marek
Příspěvky: 5337
Registrován: úte čer 01, 2004 21:31
Bydliště: Třebíč, CZ

Re: Zpožďovač odpadnutí relé

Příspěvek od Marek »

Díky...
RENAULT Mégane Grandtour *04/2008 - 1,5dCi 78kW (06/2016-)
RENAULT Scénic *05/2012 - 1,4TCe 96kW (10/2023-)
Uživatelský avatar
MartasBrno
Příspěvky: 4442
Registrován: pon zář 08, 2008 13:10
Bydliště: Brno

Re: Zpožďovač odpadnutí relé

Příspěvek od MartasBrno »

OT. Marku, proč nevěříš MOSFETům?

Pozn. Doporučuju desku po zapájení a nastavení upravit tak, ab yse trimr nahradil pevnýma odporama a pak ji zastříkat izolačním lakem proti vlhkosti. Je to určený do auta, tak aby se člověk nemusel divit...
Obrázek
a když jsem se v 15-ti rozhodoval co dál dělat, poslouchat sestry byla pro mě jasná volba... :-D
Uživatelský avatar
dvk
Příspěvky: 2562
Registrován: pát pro 04, 2009 16:21
Bydliště: okr. Přerov

Re: Zpožďovač odpadnutí relé

Příspěvek od dvk »

U starého tatrováckého benzínového bufíku je pro tenhle účel dochlazení obyčejný bimetal, který se šroubovacím kontaktem nastaví na požadovanou dobu doběhu, resp. teplotu vzduchu. Určitě by to šlo nějak uzpůsobit i na teplovodní topení a cena je 0 nic.
2x УАЗ 452, еx 21044 a 2105
Marek
Příspěvky: 5337
Registrován: úte čer 01, 2004 21:31
Bydliště: Třebíč, CZ

Re: Zpožďovač odpadnutí relé

Příspěvek od Marek »

Sehnal jsem relé s velkým odporem vinutí, takže proud bude jen 0,15A - tím odpadá tranzistor (KF) na konci časovače.

Jako monostabil se mi to moc líbí - už mám koupené součástky a o víkendu se tomu budu věnovat. Teď ne, v pátek mám opravnou zkoušku ze specky, kterou už bych tak nějak rád měl z krku.

Celé mě to vyšlo na 58 Kč a nutno podotknout, že nejdražší bylo relé a tantal.
RENAULT Mégane Grandtour *04/2008 - 1,5dCi 78kW (06/2016-)
RENAULT Scénic *05/2012 - 1,4TCe 96kW (10/2023-)
Dusan
Příspěvky: 3994
Registrován: stř čer 02, 2004 17:29
Bydliště: Kosice-okolie

Re: Zpožďovač odpadnutí relé

Příspěvek od Dusan »

pokial by si neopotreboval nejake presne nastavenie časy tak mozes pouzit toto je to sice len odsimulovane ale chodit by to malo pri C 47uF 130s,33u 100s,22u 42s,(teoereticky by sa dal dohodit trimer a nastavovat cas presne s nim) odpory niesu kriticke. rele by malo mat odber pod 100mA. CHyba na scheme dioda k relatku !!!
Přílohy
casovac.PNG
Petr HC

Re: Zpožďovač odpadnutí relé

Příspěvek od Petr HC »

Toto je velice "mazané" použití integrovaného stabilizátoru.
Marek
Příspěvky: 5337
Registrován: úte čer 01, 2004 21:31
Bydliště: Třebíč, CZ

Re: Zpožďovač odpadnutí relé

Příspěvek od Marek »

Sice už mám koupené a postavené zpoždění s 555, ale tohle se mi líbí taky - především pro méně součástek a jednoznačný způsob funkce. Pěkná věc.....
RENAULT Mégane Grandtour *04/2008 - 1,5dCi 78kW (06/2016-)
RENAULT Scénic *05/2012 - 1,4TCe 96kW (10/2023-)
Uživatelský avatar
MartasBrno
Příspěvky: 4442
Registrován: pon zář 08, 2008 13:10
Bydliště: Brno

Re: Zpožďovač odpadnutí relé

Příspěvek od MartasBrno »

Dusan, finta je v tom, ze vyuzivas katalogoveho Iref k odcasovani dlouheho intervalu? Koukam ze nema stanovenou dolni mez... Teda aspon ne u texasů.
Obrázek
a když jsem se v 15-ti rozhodoval co dál dělat, poslouchat sestry byla pro mě jasná volba... :-D
Odpovědět

Zpět na „Elektronická výbava a doplňky auta - BASTLÍRNA“