Indikator dobijeni

Moderátor: Moderátoři

Odpovědět
hornak.active.sound

Indikator dobijeni

Příspěvek od hornak.active.sound »

Tak sem postavil LED indikator dobijeni.Sou 2 verze,bud sviti vzdy jen jedna LED,jako bodovy provoz,nebo sviti pasek. Je to s procesorem a slusna presnost.ledky sou v poradi 11;12;13;14;15V,coz je vyhovujici.Chova se to lip nez orig.budik v 2105 atd. Dneska sem zacal testovat v aute,podam info jak se osvedci.Je to podle AR Pe8/2007.Fotku nemam,tak aspon obr. vygenerovanej z Eagle.Velikost cca 40x60mm.
Přílohy
akustav.jpg
Maysner
Příspěvky: 3209
Registrován: čtv črc 06, 2006 13:22
Bydliště: Brno

Příspěvek od Maysner »

hmm. supr. pro planovany budiky dalsi dobra vec :P
E36 330i coupe skoro Alpina, Mauritiusblau Metallic - Crash Packet
Dokud karu nerozdelas, nevis o ni nic :-P

Chatka 12 forever
Buková Drift Challenge Team
Romania team 2009
Uživatelský avatar
Marek89
Příspěvky: 1818
Registrován: úte úno 20, 2007 17:45
Bydliště: Čaňa, KE - Okolie
Kontaktovat uživatele:

Příspěvek od Marek89 »

Schému pls.
Lada 2105

Vaz náš, ktorý si vyvarený
roztoč sa opäť kolesa tvoje,
buď jazda Tvoja na všetkých diaľniciach
a cestach, odpusť nám naše úpravy ako
i my odpúštame Tvoje neduhy a neuved nás
do pokušenia prejsť na inú značku a zbav
nás všetkých protivných techinkov STK.
NATURAL!
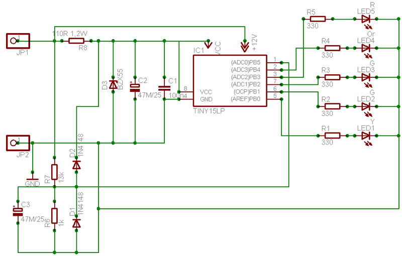
hornak.active.sound

schema

Příspěvek od hornak.active.sound »

schema.Naprogramovanej CPU zasle mql@szm.sk,nebo soft stahnout na www.aradio.cz ,nebo primo na odkazu http://www.aradio.cz/programs/attiny_pe-0807.zip
Přílohy
akusch.jpg
Uživatelský avatar
Saša
Příspěvky: 3359
Registrován: pon črc 09, 2007 16:08
Bydliště: Litoměřice

Příspěvek od Saša »

Já vím - dnes je doba procesorů ale na tohle! Nestačil by Vám k tomuto účelu přímo skonstruováný int.obvod A277 ? a jeho geniálně jednoduché zapojení !
VAZ 2102 r.v.74 1984-1997 "Legenda"
VAZ 21043 r.v.90 1996-White Lady - nyní v GO. VAZ 21044 r.v.96 2007-(muzeum koroze)
VAZ 2106 r.v.78 2008-a dál...
VAZ 2105 r.v.87 12/2012-Rudý dělník
Nikdy neříkejte že to nejde,protože se v zápětí objeví někdo kdo neví že to nejde a udělá to!
hornak.active.sound

Příspěvek od hornak.active.sound »

Wono moderni auto musi mit prece moderni soucasti ne?? :D Tohle mi pripada malinky i na vestavbu do budiku v 2107,spolu s klasickou ruckou nebo bez.
Dusan
Příspěvky: 3994
Registrován: stř čer 02, 2004 17:29
Bydliště: Kosice-okolie

Příspěvek od Dusan »

hmm este by som tam hodil jednu diodku do napajania...:) pre blbovzdornost
Odpovědět

Zpět na „Elektrická soustava“